信息公开

滨河集团标识更新施工单位选定询价公告

发布日期:2018-04-18 15:36:00     来源:304am永利集团集团


  现对滨河集团标识更新施工单位选定项目进行询价,有关事项通知如下,欢迎各单位参加报价。
 
  一、项目说明:
 
  1.项目名称:滨河集团标识更新施工单位选定
 
  2.采购单位:济南滨河新区建设投资集团有限公司
 
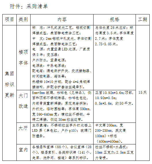
  3.项目清单及技术要求:详见附件
 
  二、资质要求:
 
  1.须在中华人民共和国境内注册,具有独立法人资格的生产厂家,持有合法的营业执照。
 
  2.企业信誉良好,并在人员、设备、资金等方面具备相应的能力。
 
  3.本项目不接受联合体报价。
 
  三、报名时间、地点:
 
  凡有意参加报价者,请于2018年4月18日至2018年4月24日16时前携带营业执照副本、法定代表人身份证或法定代表人授权委托书及委托人身份证,至济南滨河新区建设投资集团有限公司(济南市历城区将军路80号706室)办理报名登记手续。
 
  四、询价(开启)时间、地点:
 
  1.时间:2018年4月25日9时30分。
 
  2.地点:济南市历城区将军路80号5楼中厅会议室。
 
  五、本项目联系人:
 
  济南滨河新区建设投资集团有限公司
 
  联系人:蔡雨
 
  联系电话:0531-55776017